[ad_1]
Credit: Zhejiang Petroleum and Chemical
Zhejiang Petroleum and Chemical operates one of the oil-to-petrochemical megacomplexes in China. Such facilities are altering the world’s petrochemical landscape.
The global center of mass in aromatic chemical manufacturing is shifting toward China.
In 2019, Zhejiang Petroleum and Chemical (ZPC) opened a complex on Dayushan Island, near the Chinese ports of Shanghai and Ningbo, that had the capacity to refine 20 million metric tons (t) of oil per year. ZPC doubled output 3 years later, making the refinery one of the largest in the world.
But what really makes the complex extraordinary is its chemical capacity. It can produce 11.8 million t per year of aromatic chemicals, primarily benzene and p-xylene, and 4.2 million t of olefins. In just 6 years, ZPC built facilities with nearly the basic chemical output of LyondellBasell Industries, one of the world’s largest established chemical makers.
Integrated refining and chemical complexes typically produce 15–20% of their output as chemicals like olefins and aromatics. ZPC’s chemical yield is 40%.
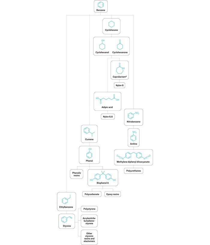
Basic aromatic
Benzene is the starting point for familiar products such as nylon and polystyrene.
a From cyclohexanone.
The Dayushan facility is the grandest in a series of so-called oil-to-chemical projects that emerging Chinese chemical firms such as Hengli Petrochemical, Hengyi Petrochemical, and Shandong Yulong Petrochemical are building to churn out aromatic chemicals at refinery magnitude. Companies sponsoring such projects are also aggressively expanding downstream from these aromatic building blocks into chemical derivatives like styrene, nylon, and polycarbonate.
Because of their unprecedented scale, these megaprojects are swamping markets worldwide with aromatics and their derivatives. Older chemical plants, particularly in Europe and Japan, have been closing in the face of the new Chinese competition.
The megaprojects have arisen as a way for China to feed its appetite for fuels and chemicals while also streamlining its refining sector and preparing the country for a future that is less reliant on hydrocarbons for fuel.
Clyde Payn, director of the Catalyst Group, a chemical consulting firm, says one big motivation for creating the megaprojects is China’s desire to consolidate its refining sector. The Chinese coast, particularly in Shandong Province, is dotted with small, private outfits known as teapot refiners because of their size and appearance.
The Chinese government has been cracking down on these inefficient plants in favor of large facilities. “Those that could afford to do it decided that they’d expand their total site capacity and go into downstream chemicals as their solution for survival,” Payn says.
The long-term outlook for energy is one reason these projects are emphasizing chemical production, Payn says. Many experts forecast that demand for fossil fuels will decline soon. For example, BP’s annual energy outlook predicts that oil demand will start dropping by the end of the decade, primarily because of the growing number of electric and more-fuel-efficient vehicles. Meanwhile, demand for oil-based chemical feedstocks isn’t expected to peak until the mid-2040s.
We’ve seen a significant deterioration in polycarbonate, ABS, and polystyrene. And what those chemistries all have in common is significant overhang in capacity in China.
Frank Bozich, CEO, Trinseo
“There was also an understanding in China that its electric vehicle penetration was going to be faster than the rest of the world’s,” Payn says.
Some firms have built refining and chemical complexes to back integrate their chemical and polymer businesses, particularly in polyethylene terephthalate (PET) resins and fibers, according to Katie Elliot, a research director for aromatics at S&P Global Commodity Insights.
China is far and away the world’s leading producer of polyester and textiles. According to CCF Group, a fiber consulting firm, the country’s annual capacity in 2022 was about 71 million t for both PET and its main raw material, the p-xylene derivative purified terephthalic acid (PTA). China accounts for roughly 75% of the world’s polyester output.
“It’s worth looking at the history of some of these new major producers,” Elliot says. “China has built its weaving and clothing industry, developed upstream into polyester, then PTA, and now is building [p-xylene] and refining capacity.”
Hengli is an example of the polyester specialist turned refiner, she says. The company opened an integrated refinery and petrochemical complex in Dalian, China, in 2019. It processes 20 million t of oil annually and can produce 4.5 million t of p-xylene and 1.2 million t of benzene per year.
In turn, the back integration into refining has propelled Hengli into new areas of business. For example, it operates an ethylene cracker and derivatives complex and makes aromatic derivatives unrelated to polyester.
Elliot notes that aromatic manufacturing plays to China’s strengths. Other regions, such as North America and the Middle East, have access to cheap, local natural gas. They can make gas-based chemicals like ethylene, propylene, polyethylene, and polypropylene at much lower cost than China can.
But aromatics are derived from crude oil, which is shipped and priced globally, Elliot says. China can advantageously process that oil by leveraging its low capital costs, large economies of scale, and huge local markets.
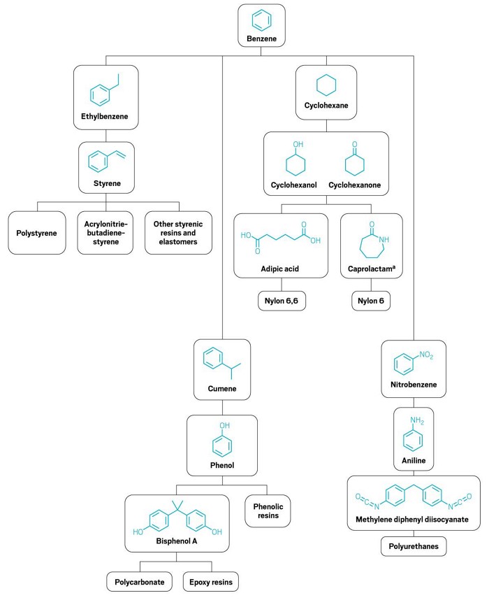
Fibers and plastic bottles
p-Xylene is overwhelmingly used in the manufacture of polyester products, most notably polyethylene terephthalate.
a Also a derivative of adipic acid.
Integration is going in both directions. The low-cost benzene and p-xylene made at these megacomplexes have provided a springboard for Chinese firms into a multiplicity of downstream chemicals. For example, ZPC, an affiliate of China’s Rongsheng Petrochemical, opened a 260,000 t per year polycarbonate plant in 2022. Rongsheng itself is building an acrylonitrile-butadiene-styrene (ABS) resin plant and a polycarbonate unit. Another Rongsheng affiliate, Ningbo Yisheng New Materials, is expanding PTA capacity by 6 million t per year.
Longer term, Rongsheng plans to expand its styrene business into polystyrene. It also aims to build plants to make adipic acid and the derivatives nylon 6,6 and poly(butylene adipate-co-terephthalate) (PBAT).
Similarly, Hengli has achieved remarkable growth in aromatics. The company opened 11.6 million t per year of PTA capacity in Dalian in 2019 and 2020. It followed that up with another 5 million t in Huizhou last year.
The company has been building plants to make ABS, bisphenol A, polycarbonate, and adipic acid. It also constructed a specialty polyester facility that makes a total of 450,000 t per year of PBAT, polybutylene terephthalate, and polybutylene succinate.
China’s flood of aromatics capacity is inundating other parts of the world. It has put particular pressure on competitors in Europe and Japan, where electricity and natural gas costs are high and competitiveness in petrochemicals has been waning.
“China has indeed been the main source of capacity growth in aromatics over the last few years,” S&P’s Elliot says. “With multiple integrated complexes coming onstream in a short period of time, multiple products have moved into an oversupply situation.”
Chemical producers elsewhere are bracing for the new Chinese capacity. “We’ve seen a significant margin deterioration in polycarbonate, ABS, and polystyrene,” Frank Bozich, CEO of the styrenic polymers maker Trinseo, said in a recent conference call with analysts. “And what those chemistries all have in common is significant overhang in capacity in China.”S
tagnant consumption in China is also a problem, Bozich said, because it forces Chinese chemical makers to export to regions such as Europe.
Chinese exports have forced European companies in the polyester chemical business to close plants. The situation is so dire that the European Commission has imposed tariffs on imports of PET products.
Last November, Indorama Ventures said it would mothball its PTA plant in Portugal because it would be cheaper to buy the raw material it needs for PET. Ineos recently decided to close a PTA unit in Belgium. JBF Global Europe, an affiliate of India’s JBF Industries, idled a PET plant adjacent to Ineos’s complex.
Trinseo has been more affected than most chemical firms by the run-up in Chinese aromatics capacity. The company closed a styrene plant in Germany in late 2022 and another in the Netherlands last November. Like Indorama with PTA, Trinseo has begun buying the styrene it needs from third parties instead of making its own.
“If we were producing it now, we would have significant losses, as are other European styrene producers now as we speak,” the firm’s chief financial officer, David Stasse, said in the analyst call.
Celanese closed a plant in Uentrop, Germany, that makes nylon 6,6 and high-performance nylon. It had acquired the plant in its 2022 purchase of DuPont’s engineering polymer business. “Polymerization costs at Uentrop were the highest in the Celanese global nylon network due to energy and raw material costs in the region,” the company says in its 2023 earnings announcement.
In February 2023, BASF unveiled a series of closures in Germany that targeted several aromatic chemicals. The company cut back on capacity for cyclohexanol and cyclohexanone as well as for the derivatives adipic acid and caprolactam. “Caprolactam, in particular, has seen a tremendous buildup of capacities in recent years, especially in China,” Martin Brudermüller, BASF’s chairman, told analysts at the time.
Japan is also seeing a wave of closures that are spurred in part by the Chinese competition. Mitsui Chemicals will close a PET plant by October 2024. Idemitsu Kosan plans to close a small bisphenol A plant, also by October, because of oversupply in the region.
How long the world takes to absorb the new capacity from China will depend on the product line. On the call with analysts, Celanese executives noted that China’s demand for nylon has improved—a shift they said might diminish exports. S&P’s Elliot says that the styrene business has already hit bottom but that the PET sector will continue to decline until the middle of the decade.
“Recovery in aromatics chains is expected to be slow, and this is an extended trough,” Elliott says. The global chemical industry might eventually absorb the new Chinese capacity. But for companies in Europe and Japan that closed plants, a recovery will never come.
Chemical & Engineering News
ISSN 0009-2347
Copyright © 2024 American Chemical Society
[ad_2]
Source link

Leave a Reply